13590626011
Back
Home
Navigation
Home
About Us
Products
Cases
Support
News
HR
Contact Us
About Us
Home
√About Us
About Us
Company Culture
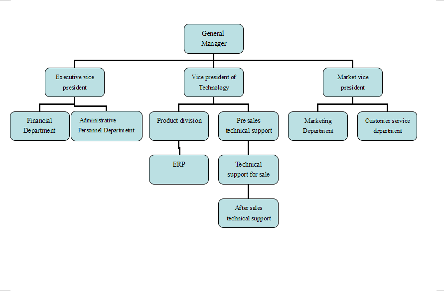
Company Structure
Development Path
Honor
Company Structure